站群导航
主站
二级学院
林业学院
环保学院
园林与建筑学院
商学院
汽车机电学院
继续教育学院
工业与设计学院
家具学院
通讯与信息学院
旅游与外语学院
内设机构
招生处
学生工作处
科研处
教务处
人事处
教辅机构
图书馆
附属机构
质量办
国际交流中心
江西林业职教集团
现代信息中心
种苗所
群团组织
团委
校工会
设为首页
加入收藏
网站首页
团委概况
团委简介
学生组织
通知公告
新闻动态
重要文件
志愿实践
三下乡
志愿服务
校园文化
视频集锦
社团之家
博雅风采
青年力量
青青时政
…
…
…
1
2
3
您的位置:
首页
>
通知公告
>
详细内容
通知公告
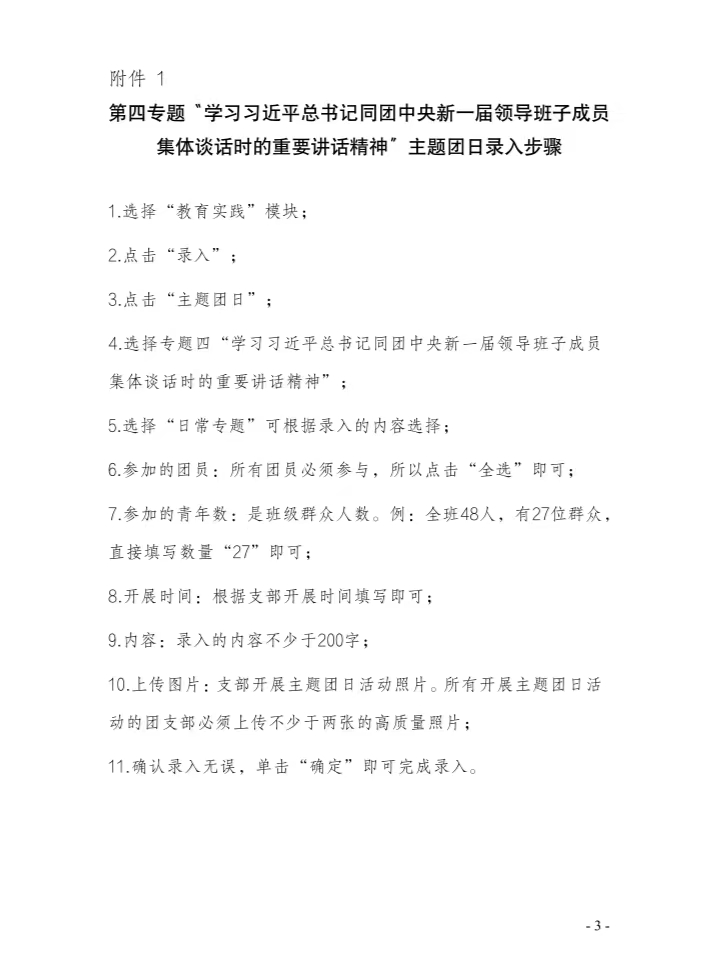
关于组织开展第六专题“树立正确就业观”主题团日活动的通知
来源:
发布时间:2023-08-09 22:25:25
浏览次数:
次
【字体:
小
大
】
终审:团委
终审:团委
分享到:
【打印正文】
×
用户登录
登 录
账号密码登录
成功登录后,
关闭浏览器前
24小时内
7天内
一个月内
始终
保持登录状态
忘记密码?
还没有账号?
立即注册
map
用户登录
还没有账号?
立即注册