您的位置: 首页 >通知公告>详细内容

通知公告

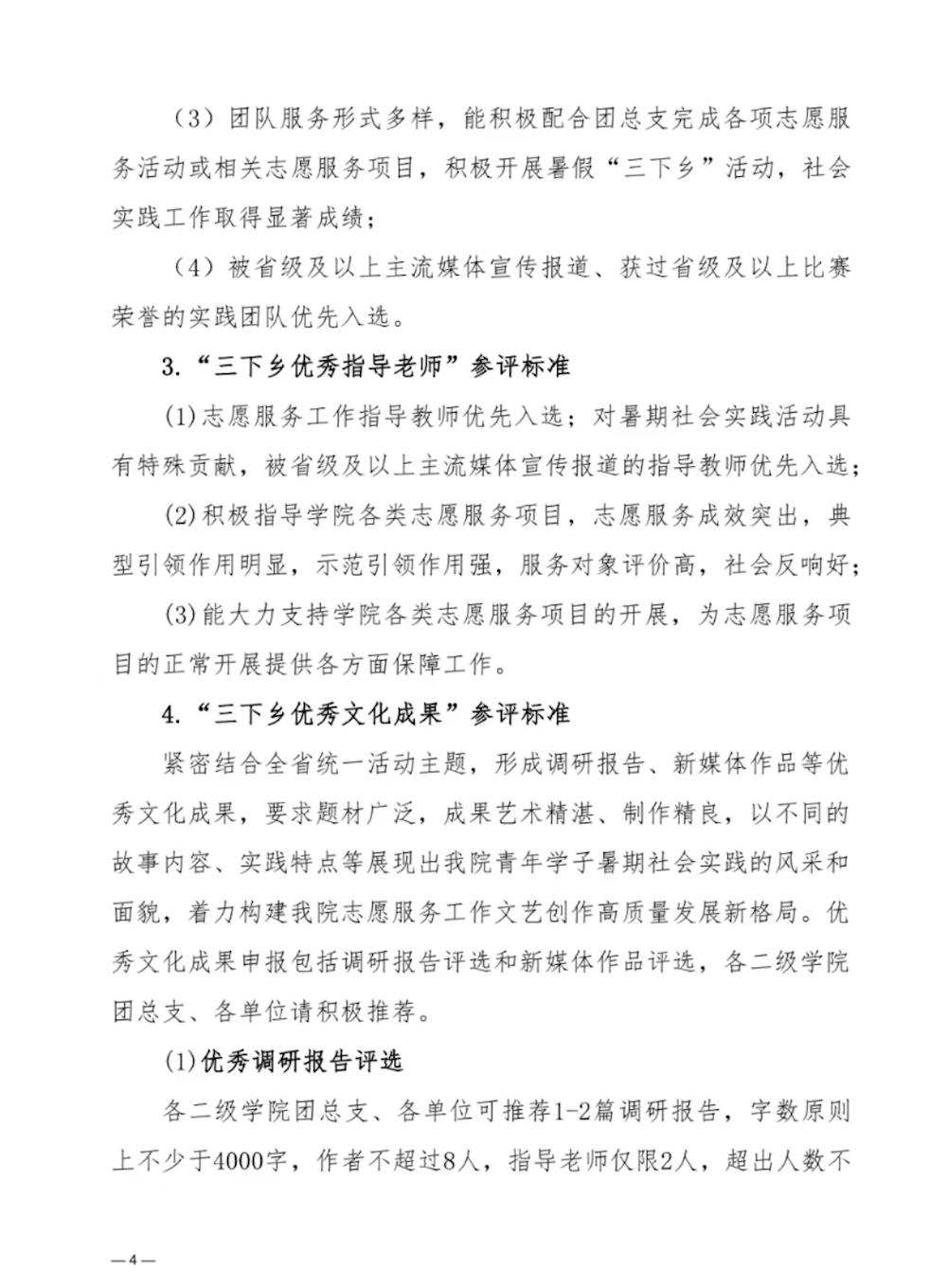
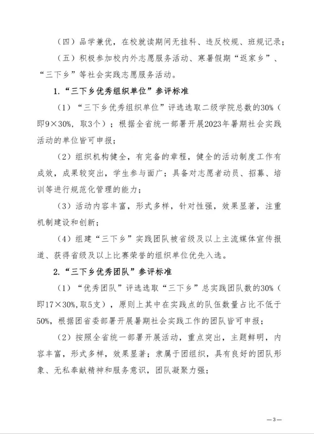
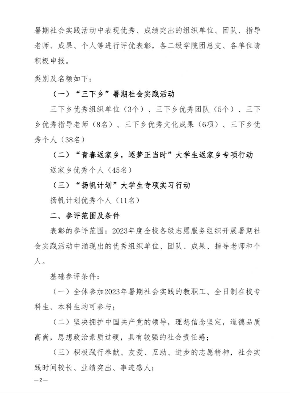
关于开展2023年度江西环境工程职业学院暑期社会实践活动表彰的通知

来源: 发布时间:2023-11-27 19:32:44 浏览次数: 【字体:

b01536d8d95a447faecf77d9f82ffb54.jpg

fe123a5e69c34aaca5f075768707234b.jpg

d0e30019e91d416fa2e9304bb46b1e52.jpg

cb6bd55076ff46d48c731198704f67a0.jpg

9f512d006b254881b4b754516f49cf67.jpg

c4c649813ea441509fb9124514867cf5.jpg

97d8d0a704a74b8888b7ce94ffb00f3e.jpg

207389a06e1844bca2637419a41a52ba.jpg

2cf3c056c6aa4af485a668298e86c39d.jpg

307a45a79ba946728c72004728dafc09.jpg

b750fb2fad60463fadc289a850d859d1.jpg

86d8e3f576af4f93ba81f7111bff6bac.jpg

4145005d7f5548ef8577ab1911739e64.jpg

a0287b14164440948fac6f43590c74bb.jpg

5b9a35ccffe24adba2be0027264377b6.jpg

70aeba0daba941a5909957df34e152ca.jpg

ecf2f202b069425385ba014c9cc8c3de.jpg

d0bb4844e255488cbe6042423af8b889.jpg

cf2b0de1e08d4309bbd5c109931782c8.jpg

4c3a8360685c48e7a77ee230cafc2203.jpg

终审:团委

终审:团委
分享到:
【打印正文】
×

用户登录

Baidu
map